| SPECIFICATION |
Title
|
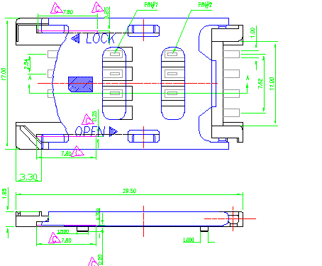
SIM
CARD CONNECTOR |
| Part
No |
No SCS2.54-1207 |
| MATERIAL
DATA |
Insulation
|
High temperature
thermoplastic UL94V-0 |
| Contacts
|
Copper
alloy |
| CONTACT
PLATING DATA |
Underplate
|
50u"
min. Nickel-plated all over |
Contact
area
|
Gold plated
based on order information |
| Solder
tails area |
Tin-lead
90/10 100u¡¨ min. |
PIN
NUMBER DATA |
| Total
numbers |
6 Contact Pin / 7 Solder Pin |
| ELECTRICAL
DATA |
| Current
rating |
10 Amps/Contact |
Contact
resistance
|
30 m£[
MAX |
Insulation
resistance
|
1000 M£[
MIN |
| Dielectric
with |
250V AC |
| |